


干旱胁迫是严重影响植物生长和粮食生产的主要非生物胁迫因素。随着全球气候变化加剧,极端干旱事件频发,对作物产量和品质造成严重威胁。番茄作为全球广泛种植的重要蔬菜和水果作物,具有显著的经济价值,但大多数栽培番茄品种对干旱胁迫敏感。
WRKY转录因子家族在植物响应非生物胁迫中发挥重要作用。本研究通过对455份番茄种质材料的全基因组SNP数据分析,发现了一个与番茄抗旱性密切相关的自然SNP突变(SNP670),该突变导致SIWRKY16蛋白发生截短。研究进一步揭示了SIWRKY16-CIP2b-SISYP121模块调控番茄抗旱性的分子机制。
本研究以455份番茄种质为材料,结合全基因组SNP分析、基因编辑(CRISPR/Cas9)、遗传转化、分子互作验证、转录组测序(RNA-seq)、生理指标检测等技术,从自然变异位点鉴定→基因功能验证→互作蛋白筛选→下游靶基因挖掘→调控模块解析层层递进,最终揭示番茄抗旱的分子机制,具体技术路线如下:
1)全基因组SNP分析定位SlWRKY16的抗旱关联突变位点SNP670;
2)构建SlWRKY16的CRISPR敲除株系和过表达株系,结合模拟干旱、土壤干旱处理,验证基因抗旱功能;
3)酵母双杂(Y2H)筛选SlWRKY16互作蛋白,通过BiFC、Co-IP、LCI验证体内外互作;
4)构建CIP2b敲除株系及cip2b/slwrky16双突变体,分析单/双突变体的抗旱表型,明确二者的调控关系;
5)对突变体和野生型进行干旱处理后的RNA-seq,筛选共调控下游靶基因;
6)利用Y1H、EMSA、双荧光素酶报告系统验证SlWRKY16与靶基因SlSYP121的直接调控关系;
7)VIGS沉默SlSYP121,验证其抗旱功能;
8)检测ROS积累、抗氧化酶(SOD/POD/CAT)活性、MDA含量等生理指标,结合分子实验解析SlWRKY16-CIP2b-SlSYP121模块的抗旱调控机制。

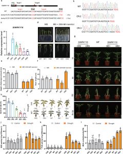
图2. SIWRKY16负向调控番茄抗旱性

图4. CIP2b正向调控番茄抗旱性
通过RNA-seq、Y1H、EMSA和双荧光素酶报告系统等实验证实,SISYP121是SIWRKY16的直接靶基因——SIWRKY16可结合其启动子并抑制其表达,而截短型SIWRKY16蛋白丧失此结合能力。SISYP121通过调控活性氧清除酶(SOD/POD)活性,正向调控抗旱性。
在栽培番茄中,全长SIWRKY16抑制SISYP121表达,导致活性氧清除能力弱、抗旱性差;在野生番茄中,SNP突变导致截短SIWRKY16丧失功能,SISYP121表达解除抑制,活性氧清除能力强、抗旱性增强。此外,CIP2b与SIWRKY16互作可解除其对SISYP121的抑制,协同调控番茄抗旱性。

图8. SIWRKY16-CIP2b-SISYP121调控模型
